Mitigating risks and breaking barriers, energy supply contracting in multifamily houses: an ecosystem perspective
![]() | Florian HabermacherResearcher and Lecturer |
Abstract
Introduction: In Switzerland, heating accounts for 70% of a building’s energy consumption, mostly fueled by fossil sources. Recently, cantonal regulations have mandated the use of renewable energy in heating, making heat pumps more significant. This study examines how public and private actors can create or transform a business ecosystem to facilitate heat pump adoption in multi-family houses and which business models, resources, and activities are most effective to support this transformation.
Methods: We conducted a literature review and 13 semi-structured interviews with experts in heat pumps and contracting business models. The interviews were analyzed using an ecosystem framework.
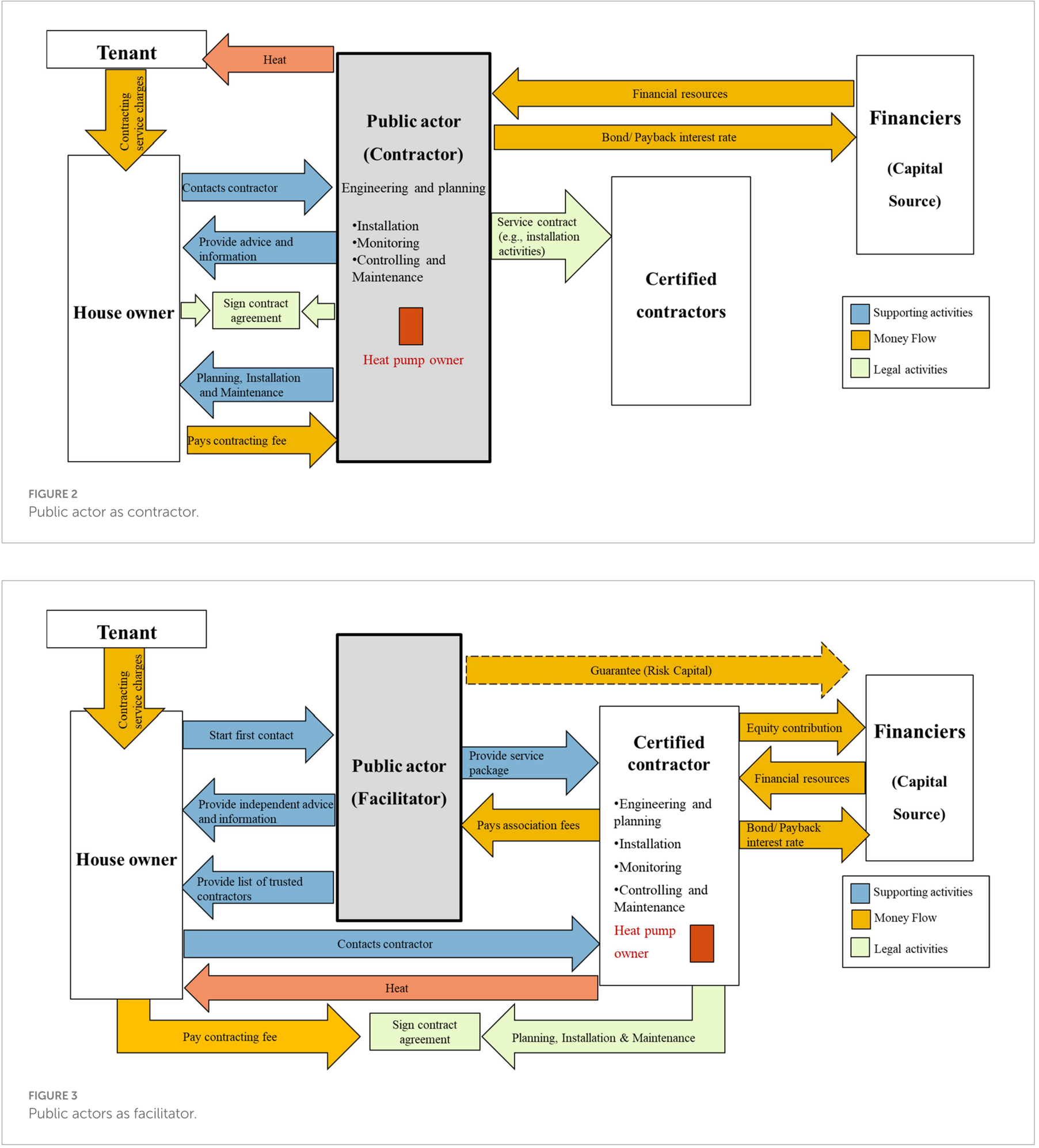
Results: Our findings revealed three primary barriers to the adoption of heat pumps in MFHs: technical challenges, lack of expertise, and regulatory issues. In terms of contracting business models, high transaction costs and customer acceptance are significant obstacles. Additionally, we discovered that in Switzerland, contracting is predominantly offered by public-oriented organizations with ready access to capital.
Discussion: The study emphasizes the necessity for collaboration among various actors to facilitate the implementation of contracting solutions with the goal of accelerating the adoption of heat pumps in multifamily housing. Key activities include generating the necessary expertise and standardizing large heat pumps in MFHs, central government efforts to harmonize and facilitate HP regulations across cantons, as well as active communication and sensitization of building owners and users.
Authors: Zapata, Juliana; Gallati, Justus; Ulli-Beer, Silvia.

| Attached files | |
| frsc-06-1460960-1 | |
| zapata_gallati_beer2 |
Type
Applies to
![]() | HSLU - IBR Institut für Betriebs- und Regionalökonomie Luzern |



